网站首页
关于思源
新闻中心
工程业绩
人才招聘
服务中心
联系我们
QQ客服一
QQ客服二
行业新闻
公司新闻
最新公告
环保法律
你现在的位置:首页 > 新闻中心 > 环保法律
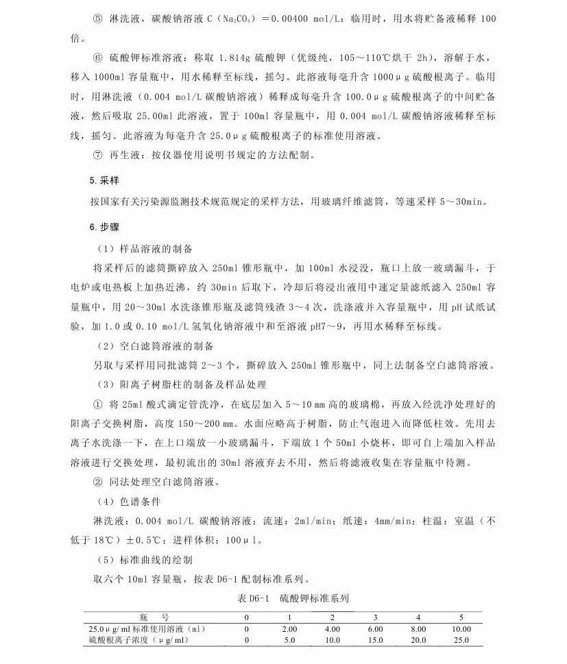
电镀污染物排放标准 GB 21900—2008
[来源:互联网 ] [ 浏览点击:218 ] [ 发布时间:2012-08-03 ] 字体:[
大
中
小
]
[来源:互联网 ] [ 浏览点击:218 ] [ 发布时间:2012-08-03 ] 字体:[
大
中
小
]
[来源:互联网 ] [ 浏览点击:218 ] [ 发布时间:2012-08-03 ] 字体:[
大
中
小
]
【打印】
【返回】